How I Use AI in My Design Workflow


Partnering with AI as a Collaborative Teammate in Early Product Strategy

I'm often tasked with creating clarity out of complexity—helping clients define their users, map journeys, and design thoughtful, intuitive products. But what happens when you're the only designer on a project or working with limited resources? For me, that's where AI becomes an invaluable part of my workflow.

In this article, I'll share how I use AI, particularly conversational tools like Claude or ChatGPT, to support my design process—from early research through MVP testing and iteration.

AI as My UX Partner

The Challenge of Solo Design Work

As a contract designer, I faced a common challenge: the absence of a dedicated team to bounce ideas off, validate concepts, and provide diverse perspectives. Traditional design thinking thrives in collaborative environments, making solo work particularly challenging when tackling complex projects.

My AI-Enhanced Design Process

Starting with Strategy: User Scenarios and Archetypes

My workflow begins with gathering a broad understanding of the target audience. I use AI to help brainstorm possible user archetypes or personas and explore how they might interact with a product across different touchpoints—whether that's a desktop app, a mobile device, or even an offline experience.

I work with Claude or ChatGPT to explore initial scenarios, and together we refine these into more structured journey maps. The AI helps organize my thoughts into frameworks I can later visualize in tools like Figma, creating early UX blueprints and storyboards that stakeholders can immediately respond to..

Turning Insights into Visuals

Once I have the foundational user scenarios, I bring the content from AI into Figma and start translating it into visual form. I use Figma to layout the designs and boards, while leveraging AI tools for illustrations.

This is where the design starts to feel real. I storyboard sample workflows, layer in potential features, and identify key moments that require further exploration. With those artifacts in hand, I work with stakeholders to prioritize what matters most using effort vs. value matrices. We discuss what's critical to launch and what might wait for a future iteration.

For journey maps, I lay out columns and rows to explore what the user might be feeling or experiencing during specific scenarios. After mapping the entire workflow, I add new rows to identify feature recommendations and opportunities.

Using AI as a Teammate for Ideation

When I'm working solo, AI fills the gap as a creative partner. I conduct "How Might We" exercises with AI to explore solution ideas for pain points identified in the roadmap. For example, I might work through HMW exercises for projects like a bar AI DJ platform.

This approach offers a fast, low-cost way to widen the solution space before narrowing in on what we actually want to build.

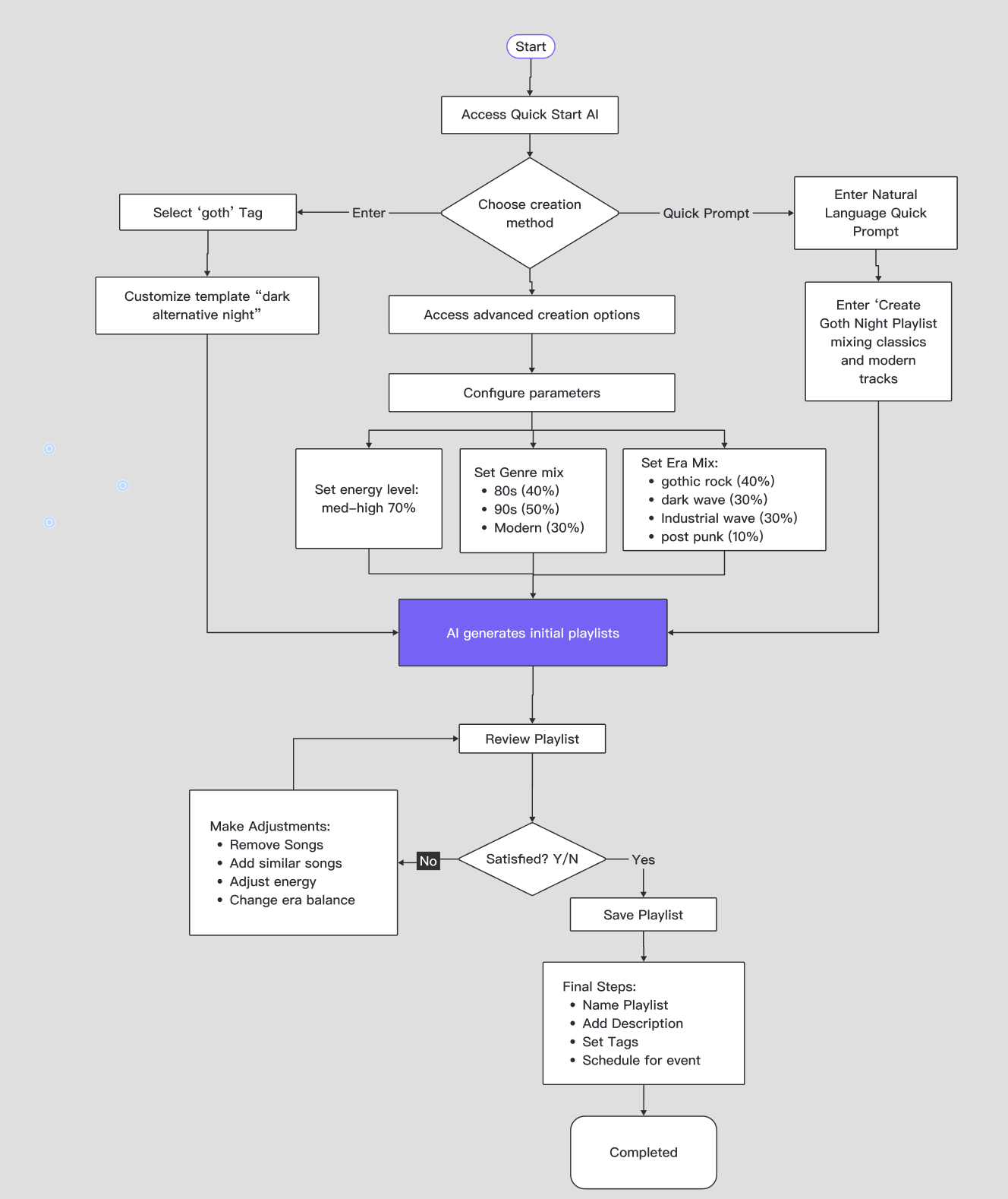
Example of a HMW exercise for a bar AI DJ platform

From this list of solutions we can organize the solutions into. a matrix and prioritize which features to explore first that have high value and low effort. Heres an example of a onboarding flow.

Balancing Exploration and Execution

One thing I've learned is not to over-invest in polishing features too early.

In MVP stages, parts of the product may change dramatically or even disappear entirely. Instead, I focus on ensuring the core experience is usable and that we've explored the riskiest or most uncertain parts of the product first.

Meanwhile, if certain features are "good enough" and not causing friction, I'll leave them as-is to prioritize areas that need deeper attention.

Validating with Users

Once we have an MVP, we bring in early adopters—or "champions"—to test the product. For this step, I use a transcript service like Read.AI to capture interviews, giving me space to focus on the script and prototype presentation with the user.

Read.AI captures the meeting and transcribes the findings into key takeaways and action items.

I structure moderated interviews with a mix of simple comprehension scales and open-ended questions as users navigate the product. We look for patterns in what's confusing, what's delightful, and where there might be blockers.

Sometimes I send out broader, unmoderated tests through platforms like UsabilityHub to validate design decisions with a wider audience—especially around things like wayfinding or navigation patterns. Once these interviews are captured, I synthesize the findings using Claude AI or ChatGPT. The final output can be added to Dovetail to share with stakeholders.

Read AI will then capture the meeting and transcribe the findings into key takeaways and action items.

Bringing It All Together

At various stages, I return to sketches for illustrating possible solutions, leveraging patterns I've collected over the years from past projects. I then use Claude to iterate in code an interactive prototype that I add to Codepen and share with the team.

These prototypes help the engineering team and stakeholders connect with the interaction and give them examples of how a feature could be implemented. For instance, in one project, our client wanted to add a summary tool for their blog articles to help users understand the key points quickly.

These help the engineering team and stakeholders to connect with the interaction and give them some examples of how a feature could be implemented. Like in this example where our client wanted to add a summary tool for their blog articles to help users understand the key points quickly.

Final Thoughts

For me, AI isn't just a tool for speeding up tasks—it's become a thought partner, helping me move from ambiguity to clarity. From organizing early research to brainstorming solutions and testing ideas, AI adds value throughout my design process.

When paired with strong user research and stakeholder collaboration, it helps create more thoughtful, user-centered products—even when resources are lean.

Additional Resources: AI + Tools Referenced in This Workflow

  • Ideation & Research: Claude, ChatGPT, Boords AI, FigJam, Figma

  • User Research & Personas: Read AI, Zoom, Usability Hub, Dovetail AI, Loom

  • Wireframing & Prototyping: Diagram Automator (Figma plugin), Figma, Framer AI, Claude AI, CodePen, Proto Pie

  • Feature Prioritization & Strategy: Notion AI, Miro AI, Monday.com

  • Testing & Validation: Maze AI, PlaybookUX, Lookback

  • Visuals & Illustrations: Sora, DALL·E, Midjourney, Adobe Firefly

These tools support various parts of the UX design process, from early brainstorming and persona development to prototyping, testing, and producing accompanying visuals.

The Art of Quiet Design

The adoption challenge with AI-powered personal assistants

0